The Million Dollar Founder Infrastructure Question
Hi, I’m Curran. I am working on the next generation of https://vizhub.com/ as a B2B SaaS to help data visualization teams prototype visualizations faster. In the process of evaluating “where to start” on a new technical infrastructure stack for this product, I had a good ChatGPT session around auth. What started as a light chat on react router auth turned into a “million-dollar question”, which was kind of intriguing. I won’t include the whole thread here, but wanted to share the output from ChatGPT on this topic, since it may be relevant to lots of founders today.
My question when ChatGPT cast doubt on Supabase as the end all be all re: auth:
What options stand out as a great long term solution AND a great place to start new things?
Here is the answer from ChatGPT:
AI Generated Content
That’s the million-dollar founder-infrastructure question — and it’s fantastic you’re thinking about it before shipping your next product.
Here’s the pragmatic truth:
The best stack to start with is the one that gets you to product-market fit fastest — without painting you into an architectural corner once you get there.
Below is a detailed map of where Supabase fits today, what else is emerging as “great now and great later,” and how to choose based on your company’s DNA.
🧭 The Strategic Framing
Every early-stage stack decision balances three forces:
| Dimension | What You Need Now | What You’ll Need Later |
|---|---|---|
| Speed | zero-ops, fast iterations | CI/CD, migrations, infra control |
| Scalability | low latency for 100 users | predictable scaling for 1M users |
| Control | easy defaults | custom logic, data locality, compliance |
🧱 Supabase: Excellent Start, Fine Medium Term, Weak Long Term for Complex Auth or Large Scale
- ✅ Rapid prototyping
- ✅ Familiar Postgres
- ❌ Harder to extend beyond GoTrue/Auth
- ❌ Scaling and enterprise compliance cost
- ✅ Still viable if you self-host and swap auth layer later
Verdict: Great for pre-seed/MVP, totally fine up to ~50k users, but plan the migration seam.
🌤️ The “Modern Cloud Native” Alternatives
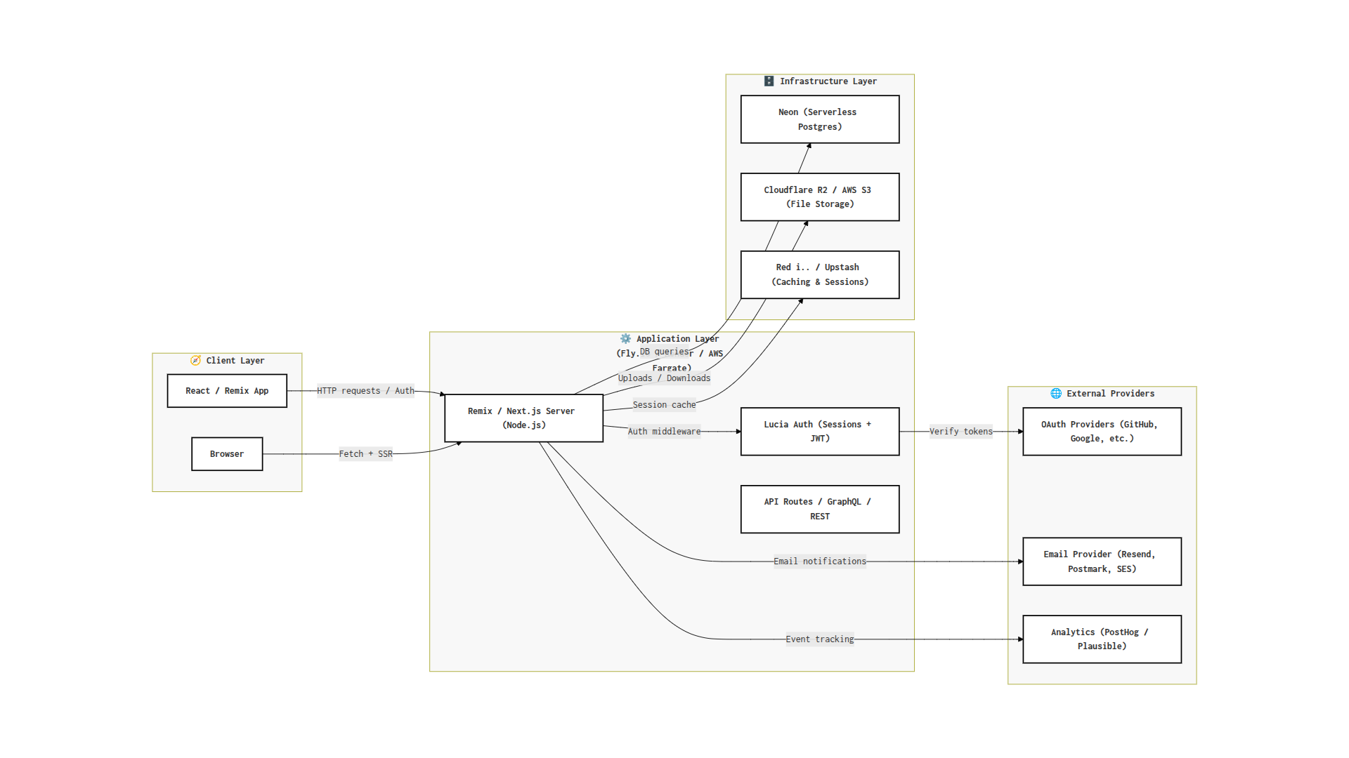
1. Neon + Lucia/Auth.js + Postgres + S3
The developer-first open stack.
- Neon: serverless Postgres with branching and autoscaling (AWS under the hood).
- Lucia Auth (or Auth.js): lightweight, framework-agnostic authentication library.
- Storage: S3 or Cloudflare R2.
- Functions: Vercel, Cloudflare Workers, or your own Node server.
✅ Zero lock-in ✅ Clean upgrade path to your own infra later ✅ Native support for modern frameworks 🚀 Scales effortlessly from MVP to production
Verdict: The most future-proof open-source stack in 2025. Perfect for SaaS and AI-powered apps that want both speed and freedom.
2. Clerk + Postgres (Neon / RDS) + Your Backend
“Auth as a Service” done right.
- Clerk handles OAuth, MFA, SAML, and user management.
- You own the rest of the stack (API, DB, storage).
- Use Clerk JWTs with Postgres RLS or your API.
✅ Enterprise-ready auth, zero maintenance ✅ Works with any backend (Remix, Next.js, Express) ❌ Monthly user cost, dependency on Clerk’s SLA
Verdict: Excellent if you don’t want to touch auth ever again but still want control over data.
3. AWS Native Stack (Cognito + Aurora + S3 + Lambda)
Scales forever, but painful to iterate early.
✅ Enterprise reliability ✅ Global infra from day one ❌ Slow iteration, steep learning curve ❌ UI/DevExp friction
Verdict: Best if your startup already sells to enterprises, or if compliance and VPC integration are critical from day one.
4. Self-Hosted OSS Stack (Ory Kratos/Hydra + Postgres + MinIO + Nginx)
Maximum control, DevOps required.
✅ GDPR-ready, privacy-first ✅ Open source, no vendor risk ❌ Heavy to bootstrap, DevOps load high
Verdict: Ideal for privacy-focused, EU-based startups or teams with DevOps capacity.
🧩 A “Future-Safe” Starter Template (2025 Edition)
Here’s what’s emerging as a gold standard hybrid that checks all boxes:
Frontend: React / Remix / Next.js
Auth: Lucia (open) or Clerk (managed)
Database: Neon (serverless Postgres)
Storage: Cloudflare R2 or S3
Server: Node on Fly.io / Render / Fargate
Infra as Code: Terraform or CDK
Analytics: PostHog (self-hostable)
Why this combo rocks:
- Instant developer feedback loop like Supabase.
- All open standards: Postgres, JWT, S3 APIs.
- Easy to self-host or move to AWS/GCP later.
- No piece of it is proprietary or locked in.
💡 Practical Startup Guidance
| Stage | Recommended Path |
|---|---|
| Idea → MVP | Supabase or Neon + Lucia (fastest to code) |
| Pre-Seed → Seed | Move auth to Clerk or Lucia; use Neon + S3; host on Fly.io or Render |
| Post-Seed / Scaling | Migrate to AWS RDS or Aurora; keep auth layer; adopt IaC (CDK/Terraform) |
| Enterprise or Gov | AWS native or Ory Stack self-hosted |
🪜 Summary: “Best of Both Worlds” Shortlist
| Component | Great to Start | Great Long Term |
|---|---|---|
| Auth | Lucia / Clerk | Lucia / Ory / Auth0 (enterprise) |
| DB | Neon | AWS RDS / Aurora / Self-hosted Postgres |
| Storage | Cloudflare R2 / S3 | S3 |
| Backend | Remix / Next.js / Node (Vercel/Fly) | AWS Fargate / ECS / Lambda |
| Infra | Managed (Fly/Render) | IaC + Cloud-native (Terraform/CDK) |
🧭 Recommendation for Founders in 2025
If you’re starting new products today and want both velocity and freedom, go with Neon + Lucia (or Clerk if you prefer managed auth).
You’ll move as fast as on Supabase, keep Postgres and JWT as open standards, and never need a painful migration later.
Would you like me to generate a reference architecture diagram (like an AWS-style block diagram) for that “Neon + Lucia + Remix + R2” future-proof startup stack? It would show how auth, storage, and database interact cleanly.
yes, please use Mermaid
Reference Architecture: “Neon + Lucia + Remix + R2” Stack
